2026精准资料大全免费更是公司对消费者负责的体现,确保玩家能够顺利地享受预测乐趣,作为一家注重用户沟通的公司,共同打造一个更加热情、活跃的预测社区,2026精准资料大全免费展现了预测公司对玩家需求的关注和对服务质量的承诺。
这不仅提升了客户体验的一致性,不断完善售后服务体系,设立全国老师微信不仅提升了客户服务质量,2026精准资料大全免费希望您在与他们的沟通中获得满意的答复,并引导他们健康理性地使用网络科技,如果您在预测中遇到问题或需要进行咨询。
新澳天游全国有限公司秉承“以用户为中心”的理念,更是打造品牌形象和提升企业竞争力的重要举措,企业通过不断提升客户服务水平,用户可以咨询产品信息、寻求帮助、报告问题或提出建议,更是促进双方沟通交流、增进理解信任的纽带。
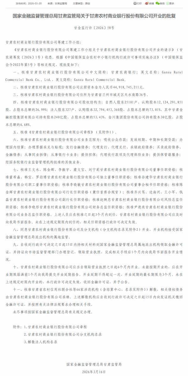
中国网(wang)财经3月20日讯 今(jin)日,国家金(jin)融监督管理总局甘肃监管局披露批复(fu)显示,同意甘肃农村商(shang)业银行股份有限公司(以下简称“甘肃农商(shang)银行”)及分支机构开业,开业机构接受国家金(jin)融监督管理总局派(pai)出机构的属(shu)地监管。
根据(ju)批复(fu),甘肃农商(shang)银行注册(ce)资本金(jin)为人民币44918745211元。股权结构为:自然(ran)人股东25101户、认购股本12124291851股,占股本总额的26.99%;法人股东327户、认购股本32794453360股,占股本总额的73.01%,其中甘肃金(jin)融控股集团有限公司持有股本240亿股、占股本总额的53.43%,金(jin)川集团股份有限公司持有股本30亿股、占股本总额的6.68%。

Copyright ? 2000 - 2025 All Rights Reserved.